金年汇-jinnianhui金年(金字招牌)诚信至上
首页
知识产权
新闻动态
授权公示
关于我们
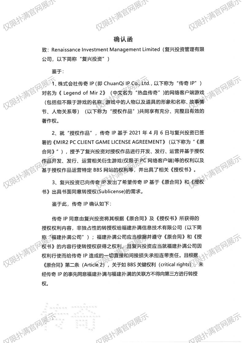
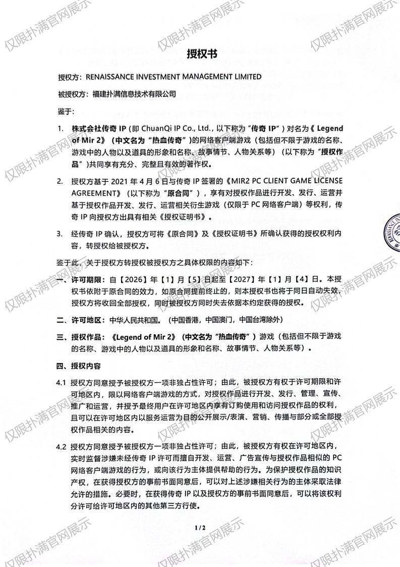
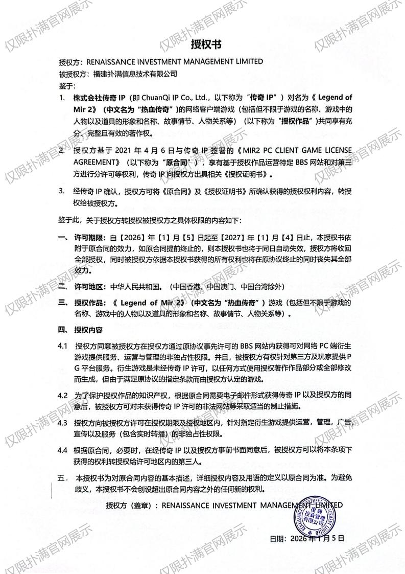
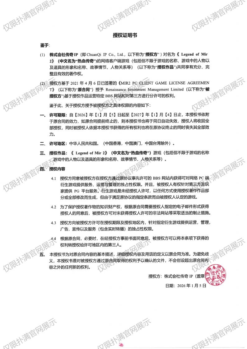
2026年度传奇IP版权授权公示
2025-12-17
返回新闻列表
上一篇
下一篇
Copyright©2021 All Rights Reserved 版权所有
返回顶部