2022-05-24
金丰集团并无《传奇》游戏授权权限发多篇声明攻击娱美德
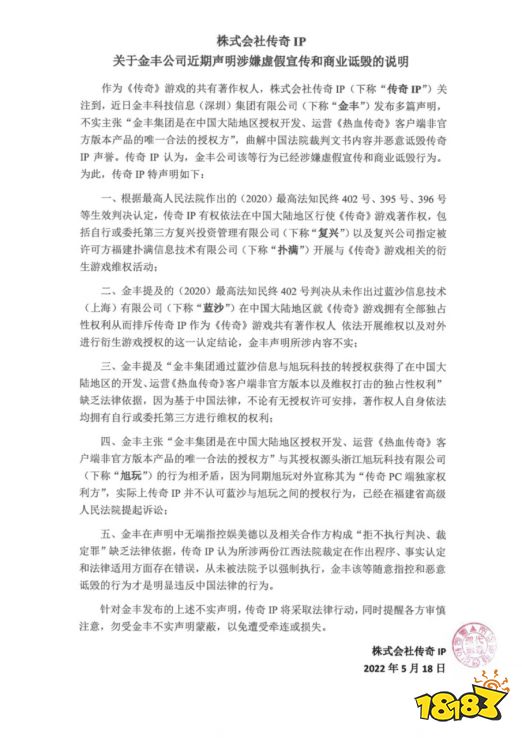
近日,金丰科技信息(深圳)集团有限公司(以下简称“金丰”)发布多篇声明,矛头直指娱美德,纷争仍然是围绕《传奇》游戏。众所周知,作为《传奇》游戏的共有著作权人,娱美德方拥有《传奇》游戏授权和维权权利,那么关于金丰的声明,真相又是什么呢,记者将一一剖析。
娱美德合法享有《传奇》游戏著作权
我们都知道,《传奇》游戏是由娱美德在2000年研发完成,作为《传奇》游戏的共有著作权人,娱美德方本身便合法享有《传奇》游戏的著作权,拥有授权和维权权利。金丰屡次提到最高人民法院的判决,并以此攻击娱美德,其实,根据最高人民法院作出的(2020)最高法知民终402号、395号、396号等生效判决认定,传奇IP有权依法在中国大陆地区行使《传奇》游戏著作权,包括自行或委托第三方复兴投资管理有限公司(以下简称“复兴”)以及复兴公司指定被许可方金年汇信息技术有限公司(以下简称“金年汇”)开展与《传奇》游戏相关的衍生游戏维权活动。
最高人民法院在(2020)最高法知民终395号判决和(2020)最高法知民终396号判决的认定相同:“……因娱美德公司违反其与亚拓士公司之间关于行使共有著作权的约定,在2017年9月28日前,亚拓士公司有权主张停止侵权,但本案纠纷在审理期间已实际跨越2017年9月28日,此后涉案合同履行已无障碍,亚拓士公司要求娱美德公司停止履行涉案合同已不必要”。也就是最高院判决明确了在2017年9月28日之后传奇IP签署的相关《传奇》手游授权协议有效,娱美德拥有《传奇》游戏授权权限。

金丰并无《传奇》游戏授权权限
金丰一直宣称自己是在中国大陆地区授权开发、运营《热血传奇》客户端非官方版本产品的唯一合法的授权方,并称其权限来自于蓝沙信息技术(上海)有限公司(以下简称“蓝沙信息”)和浙江旭玩科技有限公司(以下简称“浙江旭玩”)的转授权。但同期金丰的授权源头浙江旭玩对外宣称其为“传奇PC端独家权利方”,这明显矛盾,所以真相只能是金丰的声明是不实的。
我们再来深入分析一下金丰自称所获得的授权,其授权源头浙江旭玩的《传奇》相关授权是来自盛趣游戏。2001年《传奇》的著作权人与当时的盛大(盛趣游戏前身)签订了《软件许可协议》,而这也是盛趣游戏对《传奇》权利全部且唯一的来源,但是盛趣游戏拥有的仅仅是在中国大陆独占运营《传奇》PC客户端游戏的权利。也就是说从一开始盛趣游戏就没有制作或授权他人制作手机游戏、网页游戏、H5游戏、PC客户端衍生作品等其他游戏的权利。
《软件许可协议》中规定该协议的管辖法律是新加坡法律,协议下的所有争端通过国际商会仲裁院规则下在新加坡仲裁解决。在2020年6月24日,新加坡国际商会仲裁院做出了裁决,明确确认了《软件许可协议》已于2017年9月28日终止,其后不再具有法律效力,即根据仲裁裁决结论,亚拓士单方强行签订的《续展协议》根据《软件许可协议》规定是无效的。对盛趣游戏来说,即便是《传奇》PC客户端游戏运营权是否到期还在争议,盛趣游戏从始至终无对外进行《传奇》衍生游戏的授权权限。追根溯源,在盛趣游戏和浙江旭玩都没有有效权限的情况下,金丰宣称自己从浙江旭玩处获得的所谓授权,还能合法有效吗?
金丰宣称最高院判决内容不实
金丰一直宣称:“最高人民法院(2020)最高法知识终402号《民事判决书》确认亚拓士与蓝沙信息技术(上海)有限公司的《软件许可协议之续展协议》合法有效,因此娱美德有限公司及株式会社传奇IP作为共有著作权人在中国大陆地区进行有关《热血传奇》的行为均为违法。”但是根据记者调查,该说法明显不实。
最高院的判决只是基于著作权法,在续约的形式是否符合中国法律的层面上,驳回了娱美德要求《续展协议》无效的诉求,但并没有说续展协议有效,因为判断协议是否有效主要是看合同本身是怎么约定的。在亚拓士强行续约是否违反《软件许可协议》这一点上,最高院没有管辖权,只能根据《软件许可协议》中的争议解决条款约定,即新加坡国际商会仲裁院裁决进行判定,而裁决结果清晰明了:亚拓士单方强行签订的《续展协议》在法律上是无效的;同时,针对双方争议核心即《软件许可协议》授权范围问题,最高院也没有管辖权,由且只能由《软件许可协议》约定的新加坡国际商会仲裁院裁决进行判定,而新加坡国际商会仲裁院裁决已经认定《软件许可协议》原先给予盛趣游戏的只有单一版本的PC端游的代理运营权,没有自行或授权第三方制作其他衍生游戏的权限。再次证实了盛趣游戏既无《传奇》游戏对外授权权限,在2017年9月28日之后也无《传奇》PC客户端游戏运营权。
无论是盛趣游戏还是蓝沙信息、浙江旭玩,都没有《传奇》衍生游戏授权权限,所以金丰宣称的从上述公司获得了相关权限,根本无从谈起,其声明内容与事实更是不符。
金丰宣称的禁令另有实情
金丰还提到“娱美德及株式会社传奇IP在2019年及2020年先后被江西省宜春中级人民法院的(2019)赣09行保1号《民事裁定书》和上饶市中级人民法院的(2020)赣11行保1号《民事裁定书》禁止在中国大陆地区直接或间接授权任何第三方针对《热血传奇》的改编授权。”关于这一说法,实际是该等裁定是根据亚拓士单方申请错误作出的诉前行为保全裁定,仅是诉前“临时措施”,两地法院对所涉争议没有管辖权,江西省高级人民法院已经作出生效裁定要求移送管辖,而且,两份裁定中均未出现任何禁止娱美德行使《热血传奇》著作权的内容。而此事金丰还曾发公告予以确认,如今旧事重提,金丰却给出相反的说法,岂不是自相矛盾。金丰在声明中以此禁令为由指控娱美德以及相关合作方构成“拒不执行判决、裁定罪”很明显缺乏法律依据,而且涉嫌虚假宣传和商业诋毁。
娱美德方本身便是《传奇》游戏共有著作权人,而且无论是中国高院、中院的判决还是新加坡国际商会仲裁院的裁决,均明确认定娱美德和传奇IP本身便合法享有《传奇》游戏的著作权,拥有授权和维权权利。反观金丰的多篇声明,明显缺失法律依据和事实基础,针对该等不实声明,娱美德后续会如何维护自身权益呢,让我们拭目以待。记者在此也郑重提醒广大游戏厂商和玩家,一定要依据法律和事实做出判断,勿受各种不实声明蒙蔽,以免遭受损失或不必要的麻烦。
文章转载:http://m.18183.com/news/yxxw/202205/3960140.html